Overview:
This article explains the changes being made to the following blocks in nTop 4.11: Closest Point to Body, Evaluate Field, Evaluate Field Gradient, and Mesh from Implicit Body when the Sharpen check box is selected or Sharpen iterations specified.Table of Contents
1. Effective Release
2. Why is this change happening?
3. Impacted Blocks
4. Example Differences
5. How does this affect you?
6. Recommended Actions
1. Effective Release
- nTop 4.11
2. Why is this change happening?
- In nTop 4.11, we updated one of the internal computations used by four nTop blocks to produce more precise results for some workflows.
- We did not version the impacted blocks when implementing this change.
- You do not have to manually update the blocks or change your nTop notebook to benefit from this update.
- When you update to 4.11, you can open any previous notebook to view, access, and export any cached geometry or analysis results. This includes meshes, CAD Bodies, slices, and analysis results.
- In certain rare cases, the output produced by the impacted blocks will be different. See 4. Example Differences for details.
- Re-running a block will overwrite any cached geometry or analysis results. Note that when you re-run a block, any block in your notebook that contains it as an input will also be triggered to re-run–unless the downstream block is set to Manual Run Mode.
- You can restore previous results by undoing the action with Ctrl+Z.
3. Impacted Blocks
- Closest Point to Body
- Evaluate Field
- Evaluate Field Gradient
- All versions of Mesh from Implicit Body when Sharpen is selected or the Sharpen iterations input provided.
4. Example Differences
| 4.10 | 4.11 |
|---|---|
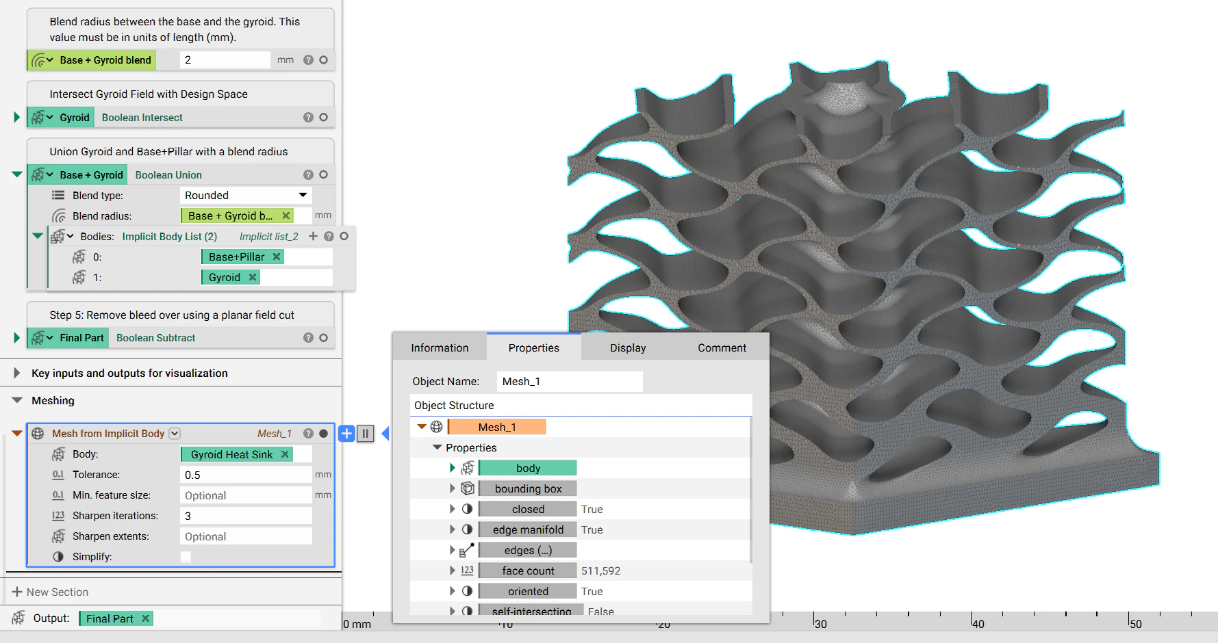
| Different mesh topology: In this hypothetical example, we took the nTop Home Page heat sink file, moved the body a meter from the origin, meshed it at a high tolerance of 0.5mm, and set the Sharpen iterations to 3 to make it susceptible to numerical precision issues. In 4.11, the topology of the sharpened mesh has changed, and the total face count is now 511,592 compared to 511,582 in nTop 4.10. This change should not negatively impact the workflow. | |
![]() | ![]() |
| Different Closest Point to Body normals: In this example, we use the Closest Point to Body block to locate a point on the heat sink. We increased the input tolerance, making it susceptible to numerical precision issues. The output point is the same; however, the point’s normals have changed. | |
![]() | ![]() |




