1990s – 2000s
Parametric & Shape Optimization
Using B-rep modeling, designers could optimize parts based on a few fixed dimensions. This process was manual and required alternating among calculations, design, and empirical testing. Via the rise of FEA, shape optimization became available in designers’ toolkits. The results of these earlier methods were generally hand-designed, simply-shaped parts.
2000s – 2010s
Topology Optimization
Driven by FEA, topology optimization iteratively computes density values for each finite element in a given design space, representing how essential the elements are to the overall design objective. The process then filters these elements by a threshold value, yielding new, optimized shapes.
Today
Field Optimization
An extension of nTop’s implicit modeling, field-driven design, and topology optimization, Field Optimization unlocks incredible computational power to engineers for physics-driven design problems. Because Field Optimization is built on implicit modeling technology, it enables optimal designs regardless of geometric complexity.
How is Field Optimization different from Topology Optimization?
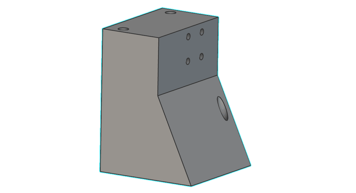
For Topology Optimization, nTop employs the popular SIMP (Solid Isotropic Material with Penalization) method by computing a density for each finite element in the design space based on its importance to satisfy a set of objectives and constraints. Elements are then filtered by their density values based on user input or heuristics. The result is, in simplified terms, a suggestion of the optimal shape given the user’s objectives and constraints. Often, we see this as branching, solid geometry like that in the bracket above.In lieu of a SIMP approach, in Field Optimization, we use a custom material model and optimization algorithm enabling many different design parameters (i.e., beam thickness) to be optimized directly. This novel approach allows for high-performance, complex geometric (variable shell and lattice) outputs from optimizations.

